欢迎来到
隐智科仪
!
返回首页
在线留言
联系我们
网站首页
关于我们
产品中心
新闻中心
技术文章
在线留言
联系我们
咨询热线
400-000-4818
相关服务:
岛津
,
Shimazu
,
安捷伦
,
Sciex
,
AB Sciex
,
沃特世
,
液相
,
气相
,
液质
,
Thermo
,
Agilent
,
Waters
,
质谱
当前位置:
首页
>
新闻中心
>
行业新闻
生物医用材料创新任务揭榜挂帅(第二批)入围揭榜单位公布!
发布时间:2025/11/13
点击次数:148
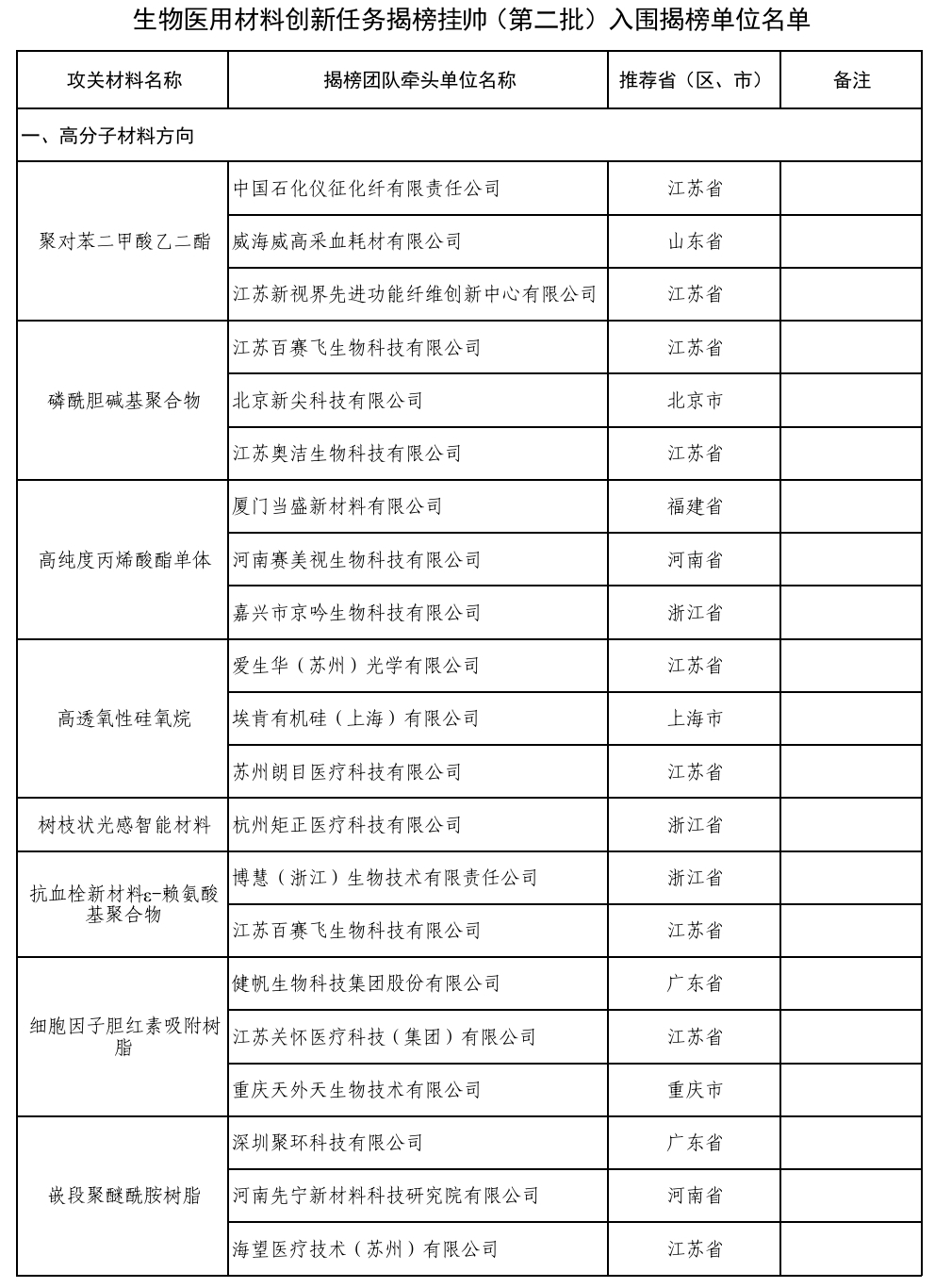
11月2日,工业和信息化部、国家药品监督管理局联合公布生物医用材料创新任务揭榜挂帅(第二批)入围揭榜单位名单。经各地推荐、综合评审和网上公示,共遴选出35项攻关材料项目。
其中,高分子材料19项:聚对苯二甲酸乙二酯、磷酰胆碱基聚合物、高纯度丙烯酸酯单体等;金属材料9项:超细晶钛棒丝材、多孔钽、锆铌合金等;无机非金属材料7项:可降解半水硫酸钙、硫酸钙、氮化硅陶瓷等。
具体如下:
素材来源:工业和信息化部
上一篇:
国家发布2025年工业节水鼓励目录 多项技术涉及监测仪器仪表
下一篇:
废旧电池产出锂原料 新反应器为环保带来新可能
在线咨询
电话
13701760200
微信扫一扫
返回顶部